vtkblackoilmodule.hpp File Reference
#include <dune/common/fvector.hh>
#include <opm/material/densead/Math.hpp>
#include <opm/models/blackoil/blackoilproperties.hh>
#include <opm/models/discretization/common/fvbaseparameters.hh>
#include <opm/models/io/baseoutputmodule.hh>
#include <opm/models/io/vtkblackoilparams.hpp>
#include <opm/models/io/vtkmultiwriter.hh>
#include <opm/models/utils/parametersystem.hpp>
#include <opm/models/utils/propertysystem.hh>
#include <algorithm>
#include <type_traits>
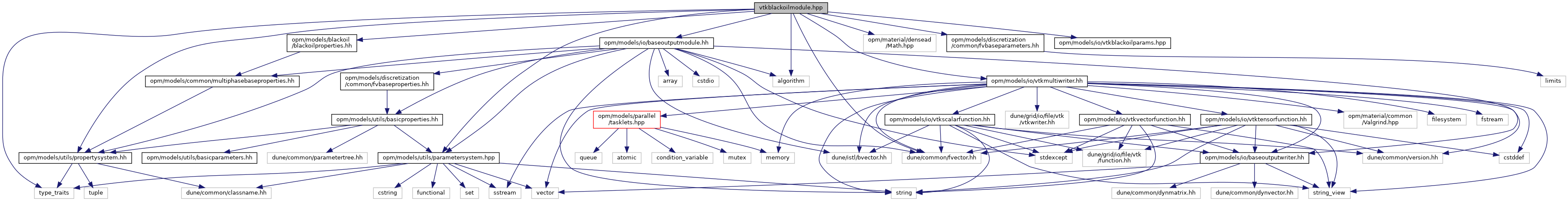
Include dependency graph for vtkblackoilmodule.hpp:
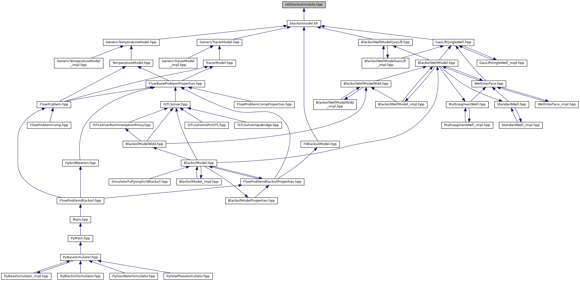
This graph shows which files directly or indirectly include this file:

Go to the source code of this file.

Classes

class  Opm::VtkBlackOilModule< TypeTag >
 VTK output module for the black oil model's parameters. More...
 

Namespaces

namespace  Opm
 

Detailed Description

VTK output module for the black oil model's parameters.