|
vtkblackoilbioeffectsmodule.hpp File Reference #include <dune/common/fvector.hh>#include <opm/material/densead/Math.hpp>#include <opm/models/blackoil/blackoilproperties.hh>#include <opm/models/discretization/common/fvbaseparameters.hh>#include <opm/models/io/baseoutputmodule.hh>#include <opm/models/io/vtkblackoilbioeffectsparams.hpp>#include <opm/models/io/vtkmultiwriter.hh>#include <opm/models/utils/parametersystem.hpp>#include <opm/models/utils/propertysystem.hh>
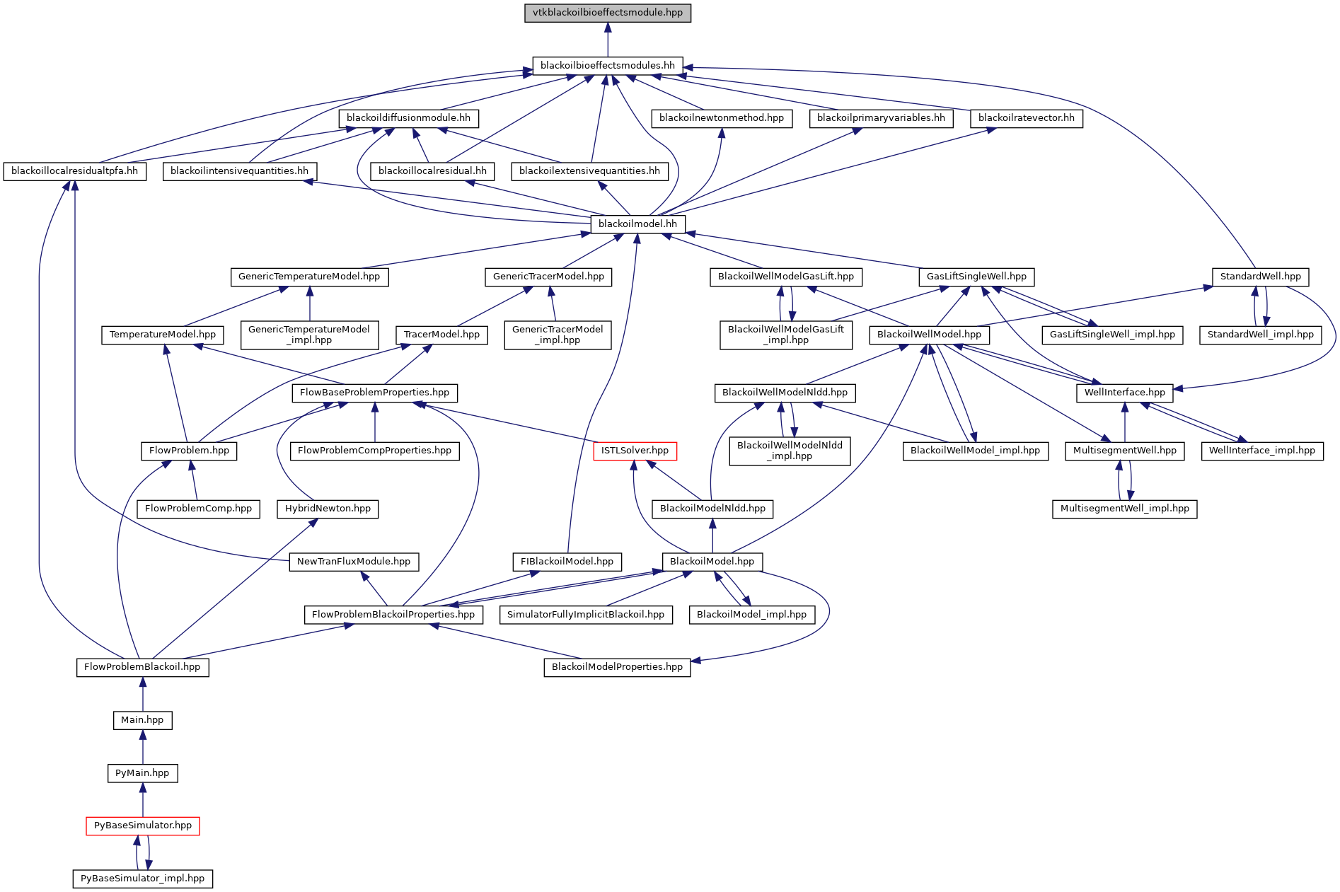
Include dependency graph for vtkblackoilbioeffectsmodule.hpp:
![]()
This graph shows which files directly or indirectly include this file:
![]() Go to the source code of this file.
Detailed DescriptionVTK output module for the Bioeffect model's related quantities. |
||||||||||||||