vcfvstencil.hh File Reference
#include <dune/common/version.hh>
#include <dune/geometry/referenceelements.hh>
#include <dune/grid/common/intersectioniterator.hh>
#include <dune/grid/common/mcmgmapper.hh>
#include <opm/models/utils/quadraturegeometries.hh>
#include <array>
#include <cassert>
#include <cmath>
#include <stdexcept>
#include <string>
#include <utility>
Include dependency graph for vcfvstencil.hh:
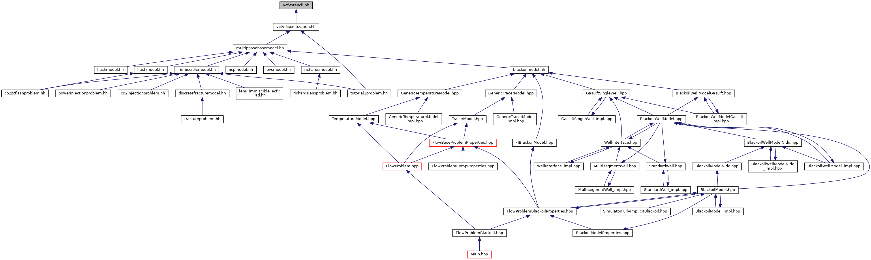
This graph shows which files directly or indirectly include this file:

Go to the source code of this file.

Classes

class  Opm::VcfvStencil< Scalar, GridView >
 Represents the finite volume geometry of a single element in the VCFV discretization. More...
 
class  Opm::VcfvStencil< Scalar, GridView >::ScvGeometry
 
struct  Opm::VcfvStencil< Scalar, GridView >::SubControlVolume
 finite volume intersected with element More...
 
struct  Opm::VcfvStencil< Scalar, GridView >::SubControlVolumeFace
 interior face of a sub control volume More...
 

Namespaces

namespace  Opm
 

Enumerations

enum class  Opm::ElementType { Opm::none , Opm::simplex , Opm::cube }
 The types of reference elements available. More...
 

Detailed Description

Represents the finite volume geometry of a single element in the VCFV discretization.

The VCFV discretization is a vertex centered finite volume approach. This means that each vertex corresponds to a control volume which intersects each of the vertex' neighboring elements. If only looking at a single element of the primary grid (which is what this class does), the element is subdivided into multiple fragments of control volumes called sub-control volumes. Each of the element's vertices corresponds to exactly one sub-control volume in this scenario.

For the vertex-cented finite volume method the sub-control volumes are constructed by connecting the element's center with each edge of the element.