opm
models
utils
Namespaces
|
Functions
signum.hh File Reference
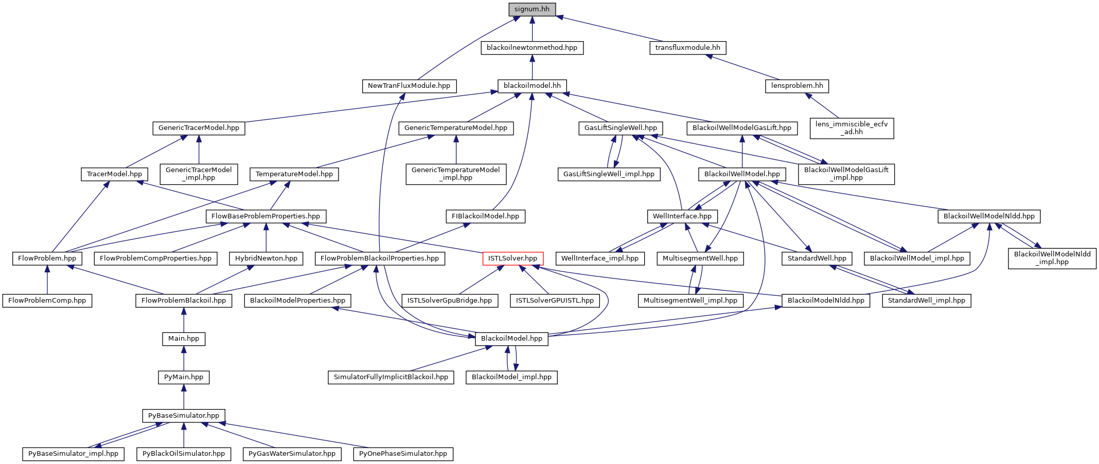
This graph shows which files directly or indirectly include this file:
Go to the source code of this file.
Namespaces
namespace
Opm
Functions
template<class Scalar >
constexpr int
Opm::signum
(Scalar val)
Template function which returns the sign of a floating point value.
More...
Detailed Description