safe_conversion.hpp File Reference
#include <cstddef>
#include <fmt/format.h>
#include <limits>
#include <opm/common/ErrorMacros.hpp>
#include <type_traits>
#include <cuda_runtime.h>
Include dependency graph for safe_conversion.hpp:
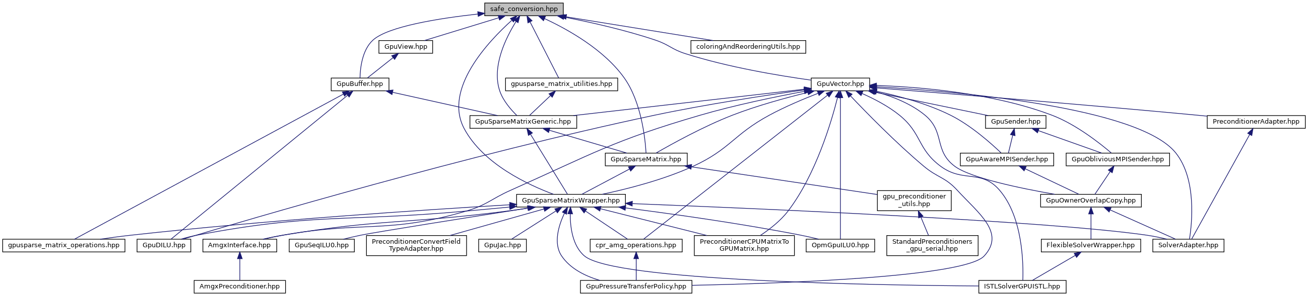
This graph shows which files directly or indirectly include this file:

Go to the source code of this file.

Namespaces

namespace  Opm
 
namespace  Opm::gpuistl
 A small, fixed‑dimension MiniVector class backed by std::array that can be used in both host and CUDA device code.
 
namespace  Opm::gpuistl::detail
 

Functions

int Opm::gpuistl::detail::to_int (std::size_t s)
 to_int converts a (on most relevant platforms) 64 bits unsigned size_t to a signed 32 bits signed int More...
 
__host__ __device__ std::size_t Opm::gpuistl::detail::to_size_t (int i)
 to_size_t converts a (on most relevant platforms) a 32 bit signed int to a 64 bits unsigned int More...