p1fegradientcalculator.hh File Reference
#include <dune/common/fvector.hh>
#include <dune/geometry/type.hh>
#include <dune/common/version.hh>
#include <opm/models/discretization/common/fvbasegradientcalculator.hh>
#include <opm/models/discretization/vcfv/vcfvproperties.hh>
#include <stdexcept>
#include <type_traits>
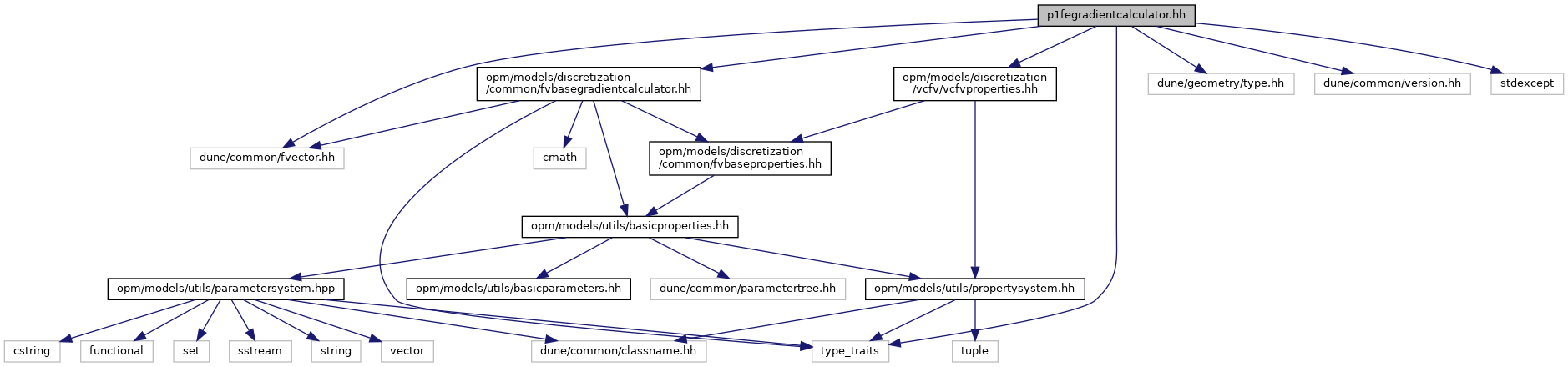
Include dependency graph for p1fegradientcalculator.hh:
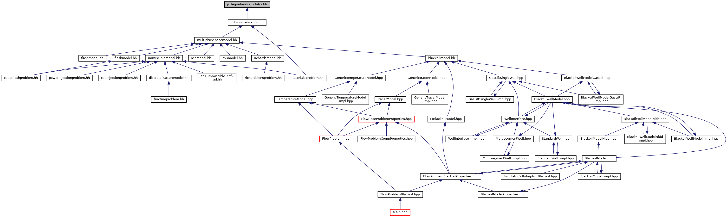
This graph shows which files directly or indirectly include this file:

Go to the source code of this file.

Classes

class  Opm::P1FeGradientCalculator< TypeTag >
 This class calculates gradients of arbitrary quantities at flux integration points using first order finite elements ansatz functions. More...
 

Namespaces

namespace  Opm
 

Detailed Description

This class calculates gradients of arbitrary quantities at flux integration points using first order finite elements ansatz functions.

This approach can also be used for the vertex-centered finite volume (VCFV) discretization.