|
nullconvergencewriter.hh File Reference #include <opm/models/discretization/common/fvbaseproperties.hh>#include <opm/models/utils/propertysystem.hh>#include <opm/simulators/linalg/linalgproperties.hh>
Include dependency graph for nullconvergencewriter.hh:
![]()
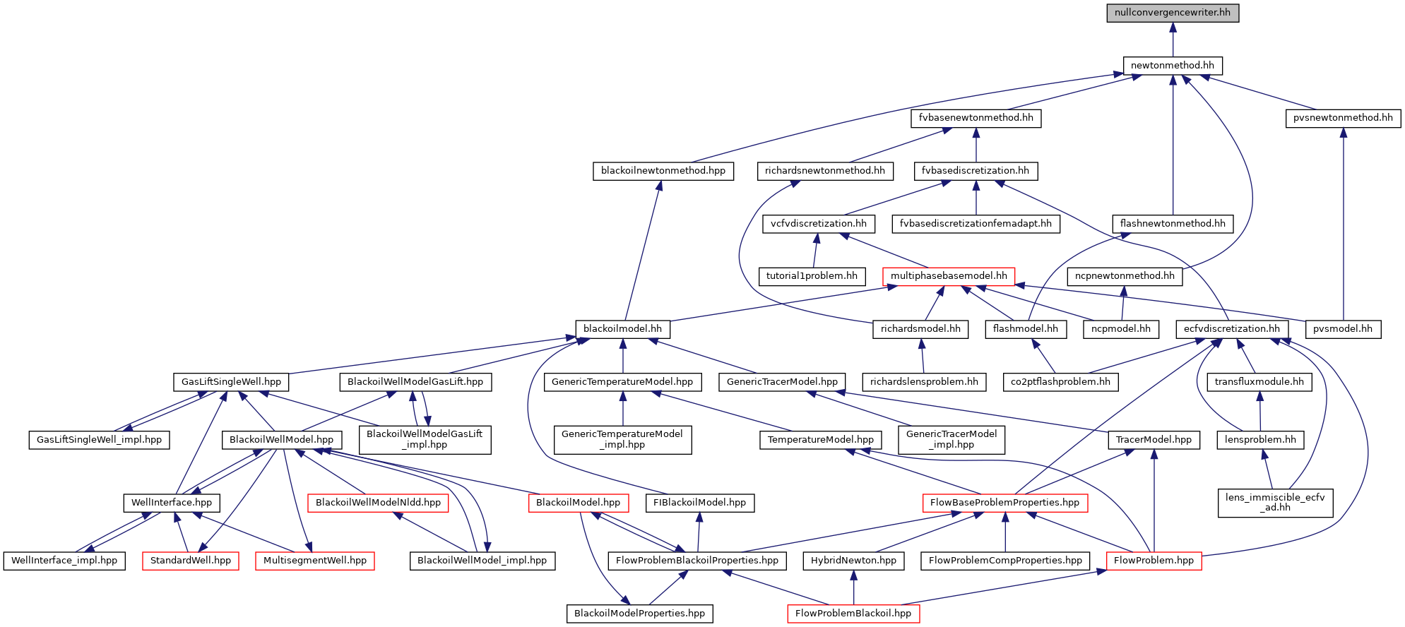
This graph shows which files directly or indirectly include this file:
![]() Go to the source code of this file.
Detailed DescriptionA convergence writer for the Newton method which does nothing. |
||||||||||||||||||