newtonmethod.hh File Reference
#include <dune/common/classname.hh>
#include <dune/common/parallel/mpihelper.hh>
#include <dune/istl/istlexception.hh>
#include <opm/common/Exceptions.hpp>
#include <opm/material/densead/Math.hpp>
#include <opm/models/discretization/common/fvbaseproperties.hh>
#include <opm/models/nonlinear/newtonmethodparams.hpp>
#include <opm/models/nonlinear/newtonmethodproperties.hh>
#include <opm/models/nonlinear/nullconvergencewriter.hh>
#include <opm/models/utils/timer.hpp>
#include <opm/models/utils/timerguard.hh>
#include <opm/simulators/linalg/linalgproperties.hh>
#include <algorithm>
#include <cmath>
#include <cstddef>
#include <exception>
#include <iostream>
#include <sstream>
#include <string>
#include <unistd.h>
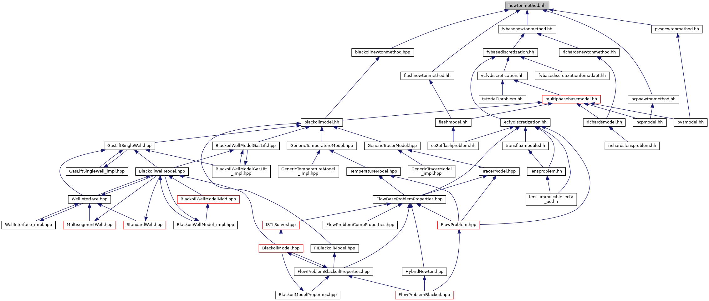
Include dependency graph for newtonmethod.hh:
This graph shows which files directly or indirectly include this file:

Go to the source code of this file.

Classes

struct  Opm::Properties::TTag::NewtonMethod
 
struct  Opm::Properties::NewtonMethod< TypeTag, TTag::NewtonMethod >
 
struct  Opm::Properties::NewtonConvergenceWriter< TypeTag, TTag::NewtonMethod >
 
class  Opm::NewtonMethod< TypeTag >
 The multi-dimensional Newton method. More...
 

Namespaces

namespace  Opm
 
namespace  Opm::Properties
 
namespace  Opm::Properties::TTag
 The generic type tag for problems using the immiscible multi-phase model.
 

Detailed Description

The multi-dimensional Newton method.

This class uses static polymorphism to allow implementations to implement different update/convergence strategies.