multiphasebasemodel.hh File Reference
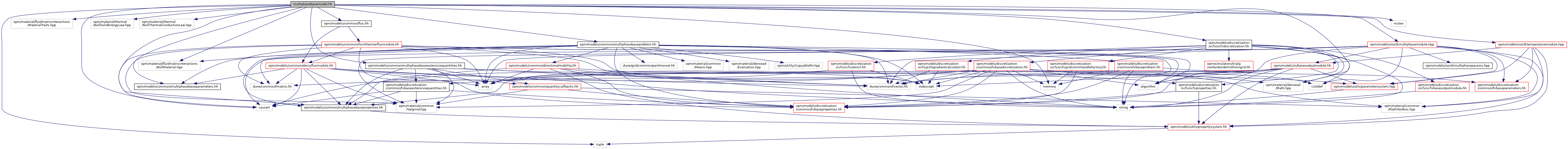
#include <opm/material/densead/Math.hpp>
#include <opm/material/fluidmatrixinteractions/MaterialTraits.hpp>
#include <opm/material/fluidmatrixinteractions/NullMaterial.hpp>
#include <opm/material/thermal/NullSolidEnergyLaw.hpp>
#include <opm/material/thermal/NullThermalConductionLaw.hpp>
#include <opm/models/common/flux.hh>
#include <opm/models/common/multiphasebaseparameters.hh>
#include <opm/models/common/multiphasebaseproperties.hh>
#include <opm/models/common/multiphasebaseproblem.hh>
#include <opm/models/common/multiphasebaseextensivequantities.hh>
#include <opm/models/discretization/vcfv/vcfvdiscretization.hh>
#include <opm/models/io/vtkmultiphasemodule.hpp>
#include <opm/models/io/vtktemperaturemodule.hpp>
#include <cassert>
#include <memory>
#include <mutex>
#include <tuple>
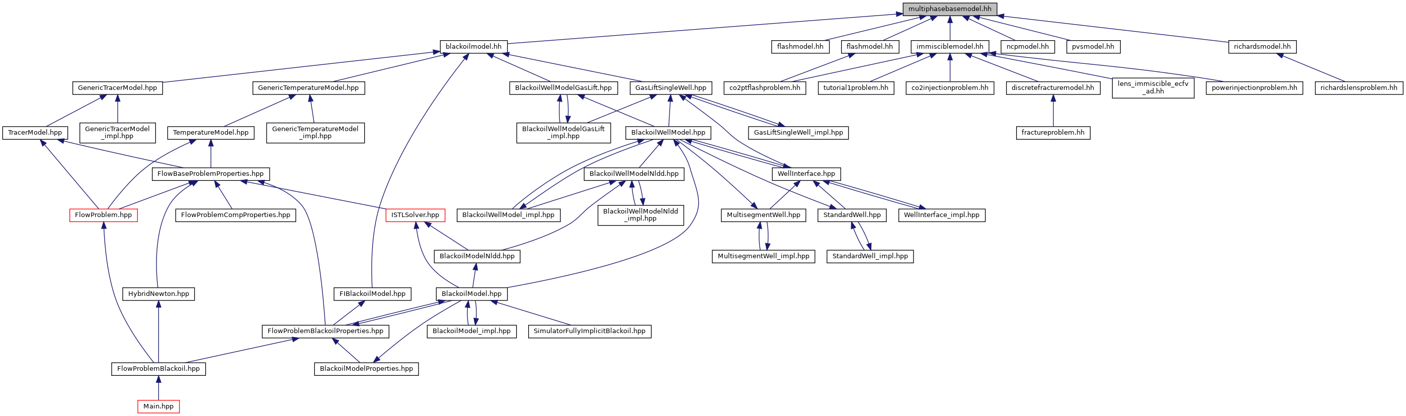
Include dependency graph for multiphasebasemodel.hh:
This graph shows which files directly or indirectly include this file:

Go to the source code of this file.

Classes

struct  Opm::Properties::TTag::MultiPhaseBaseModel
 
struct  Opm::Properties::Splices< TypeTag, TTag::MultiPhaseBaseModel >
 Specify the splices of the MultiPhaseBaseModel type tag. More...
 
struct  Opm::Properties::SpatialDiscretizationSplice< TypeTag, TTag::MultiPhaseBaseModel >
 
struct  Opm::Properties::NumEq< TypeTag, TTag::MultiPhaseBaseModel >
 set the number of equations to the number of phases More...
 
struct  Opm::Properties::NumDerivatives< TypeTag, TTag::MultiPhaseBaseModel >
 For seqential implicit approches we may want to evaluate the intensive quantities with a larger number of derivaties. More...
 
struct  Opm::Properties::NumPhases< TypeTag, TTag::MultiPhaseBaseModel >
 The number of phases is determined by the fluid system. More...
 
struct  Opm::Properties::NumComponents< TypeTag, TTag::MultiPhaseBaseModel >
 Number of chemical species in the system. More...
 
struct  Opm::Properties::BaseProblem< TypeTag, TTag::MultiPhaseBaseModel >
 The type of the base base class for actual problems. More...
 
struct  Opm::Properties::FluxModule< TypeTag, TTag::MultiPhaseBaseModel >
 By default, use the Darcy relation to determine the phase velocity. More...
 
struct  Opm::Properties::MaterialLaw< TypeTag, TTag::MultiPhaseBaseModel >
 Set the material law to the null law by default. More...
 
struct  Opm::Properties::MaterialLawParams< TypeTag, TTag::MultiPhaseBaseModel >
 Set the property for the material parameters by extracting it from the material law. More...
 
struct  Opm::Properties::SolidEnergyLaw< TypeTag, TTag::MultiPhaseBaseModel >
 
struct  Opm::Properties::SolidEnergyLawParams< TypeTag, TTag::MultiPhaseBaseModel >
 
struct  Opm::Properties::ThermalConductionLaw< TypeTag, TTag::MultiPhaseBaseModel >
 set the thermal conduction law to a dummy one by default More...
 
struct  Opm::Properties::ThermalConductionLawParams< TypeTag, TTag::MultiPhaseBaseModel >
 
class  Opm::MultiPhaseBaseModel< TypeTag >
 A base class for fully-implicit multi-phase porous-media flow models which assume multiple fluid phases. More...
 

Namespaces

namespace  Opm
 
namespace  Opm::Properties
 
namespace  Opm::Properties::TTag
 The generic type tag for problems using the immiscible multi-phase model.
 

Detailed Description

A base class for fully-implicit multi-phase porous-media flow models which assume multiple fluid phases.