blackoilsolventparams.hpp File Reference

Contains the parameters required to extend the black-oil model by solvents. More...

#include <opm/material/fluidsystems/blackoilpvt/SolventPvt.hpp>
#include <opm/material/fluidsystems/blackoilpvt/Co2GasPvt.hpp>
#include <opm/material/fluidsystems/blackoilpvt/H2GasPvt.hpp>
#include <opm/material/fluidsystems/blackoilpvt/BrineCo2Pvt.hpp>
#include <opm/material/fluidsystems/blackoilpvt/BrineH2Pvt.hpp>
#include <opm/material/common/Tabulated1DFunction.hpp>
Include dependency graph for blackoilsolventparams.hpp:
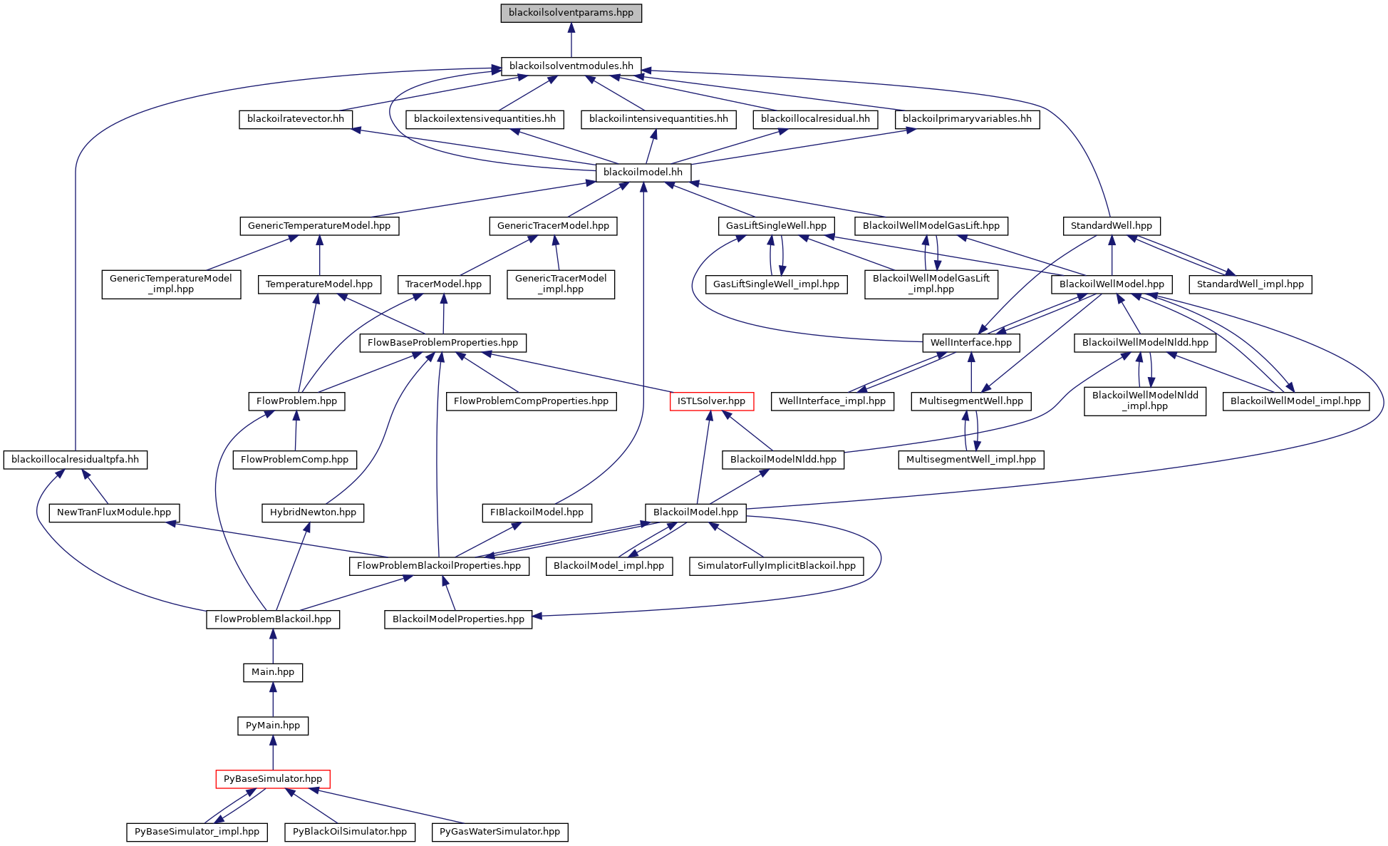
This graph shows which files directly or indirectly include this file:

Go to the source code of this file.

Classes

struct  Opm::BlackOilSolventParams< Scalar >
 Struct holding the parameters for the BlackOilSolventModule class. More...
 

Namespaces

namespace  Opm
 

Detailed Description

Contains the parameters required to extend the black-oil model by solvents.