basevanguard.hh File Reference
#include <opm/models/utils/basicproperties.hh>
#include <opm/models/utils/parametersystem.hpp>
#include <dune/common/version.hh>
#include <memory>
Include dependency graph for basevanguard.hh:
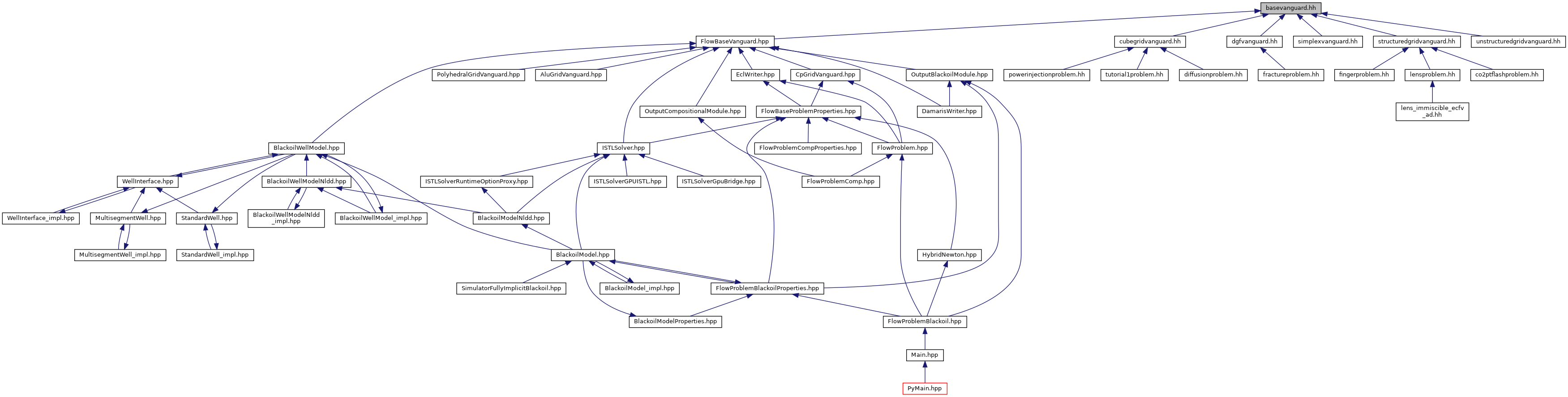
This graph shows which files directly or indirectly include this file:

Go to the source code of this file.

Classes

class  Opm::BaseVanguard< TypeTag >
 Provides the base class for most (all?) simulator vanguards. More...
 

Namespaces

namespace  Opm
 

Detailed Description

Provides the base class for most (all?) simulator vanguards.