WellInterfaceFluidSystem.hpp File Reference
#include <opm/simulators/wells/WellInterfaceGeneric.hpp>
#include <limits>
#include <optional>
#include <vector>
Include dependency graph for WellInterfaceFluidSystem.hpp:
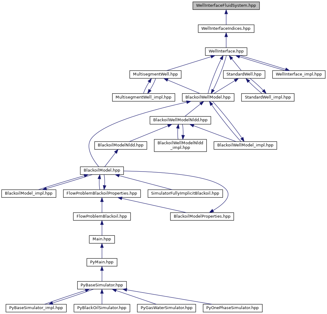
This graph shows which files directly or indirectly include this file:

Go to the source code of this file.

Classes

class  Opm::WellInterfaceFluidSystem< FluidSystem >
 

Namespaces

namespace  Opm
 
namespace  Opm::RateConverter