MILU.hpp File Reference
#include <cmath>
#include <cstddef>
#include <functional>
#include <string>
#include <vector>
Include dependency graph for MILU.hpp:
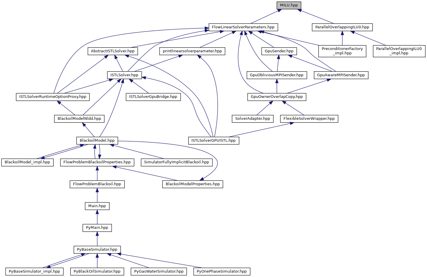
This graph shows which files directly or indirectly include this file:

Go to the source code of this file.

Classes

struct  Opm::detail::Reorderer
 
struct  Opm::detail::NoReorderer
 
struct  Opm::detail::RealReorderer
 

Namespaces

namespace  Opm
 
namespace  Opm::detail
 

Typedefs

template<class M >
using Opm::detail::FieldFunct = std::function< typename M::field_type(const typename M::field_type &)>
 

Enumerations

enum class  Opm::MILU_VARIANT {
  Opm::ILU = 0 , Opm::MILU_1 = 1 , Opm::MILU_2 = 2 , Opm::MILU_3 = 3 ,
  Opm::MILU_4 = 4
}
 

Functions

MILU_VARIANT Opm::convertString2Milu (const std::string &milu)
 
template<typename T >
Opm::detail::identityFunctor (const T &)
 
template<typename T >
Opm::detail::oneFunctor (const T &)
 
template<typename T >
Opm::detail::signFunctor (const T &)
 
template<typename T >
Opm::detail::isPositiveFunctor (const T &)
 
template<typename T >
Opm::detail::absFunctor (const T &)
 
template<typename M >
void Opm::detail::milu0_decomposition (M &A, FieldFunct< M > absFunctor=signFunctor< typename M::field_type >, FieldFunct< M > signFunctor=oneFunctor< typename M::field_type >, std::vector< typename M::block_type > *diagonal=nullptr)
 
template<class M >
void Opm::detail::milu0_decomposition (M &A, std::vector< typename M::block_type > *diagonal)
 
template<class M >
void Opm::detail::milun_decomposition (const M &A, int n, MILU_VARIANT milu, M &ILU, Reorderer &ordering, Reorderer &inverseOrdering)